Review Article | Volume 14, Issue 2, March, 2026

Biodiversity, mechanisms of action, and potential biotechnological applications of phytate-solubilizing microbiome: A review

Tanvir Kaur Geetanjali Gupta Rajeshwari Negi Babita Sharma Tawseefa Jan Rubee Devi Naseer Ahmad Neelam Yadav Sangram Singh Sarvesh Rustagi Ajar Nath Yadav   

Open Access   

Published:  Jan 25, 2026

DOI: 10.7324/JABB.2026.258140
Abstract

In the 21st century, industrial applications of potential microbial enzymes have grown extensively and are still increasing to satisfy the requirements of the world's expanding population and to tackle the natural resources depletion. Due to the increasing demand of such enzymes, phytases have been thoroughly investigated to decrease the quantity of phytate in animal feed and human food. Phytases are a group of enzymes that are able to release phosphate from phytate, one of the superabundant forms of organic phosphate present in the natural environment. They comprise efficacious enzymatic groups that help in solubilizing phytate and therefore provide plants with a supportive environment. These enzymes can be obtained from different sources, for example, from animals, plants, and microbes. The microbial phytases have been recognized as more stable, efficient, and promising as compared to animal- and plant-based phytases. Phytate-solubilizing microbes use a sustainable and eco-friendly approach to reduce the consumption of chemically synthesized phosphate fertilizers that are widely used worldwide. These microbes have several biotechnological applications other than the agriculture sector, such as they can be used in fish feed, bioethanol production, the biomedical sector, and the paper and pulp industries. Notwithstanding the renowned importance of biotechnology, investigation on phytase-producing microbes and microbial phytases is noticeably restricted, and more efforts are required to develop the knowledge of phytases present in microbes and their application.


Keyword:     Agriculture Eco-friendly Phosphate Phytases Sustainable


Citation:

Kaur T, Gupta G, Negi R, Sharma B, Jan T, Devi R, Ahmad N, Yadav N, Singh S, Rustagi S, Yadav AN. Biodiversity, mechanisms of action, and potential biotechnological applications of phytate-solubilizing microbiome: A review. J Appl Biol Biotech 2026;14(2):50-63. http://doi.org/10.7324/JABB.2026.258140

Copyright: Author(s). This is an Open Access article distributed under the terms of the Creative Commons Attribution-NonCommercial-ShareAlike license.

HTML Full Text

1. INTRODUCTION

Phytate (salts of myo-inositol-1,2,3,4,5,6-hexakisphosphate) accounts for a huge amount of the total organic phosphorus (P) present in most soils. However, plants are unable to access this form of P due to its strong interactions with soil minerals and organic matter [1]. There are six inositol esters of phytates: mono-, bis-, tris-, tetrakis-, pentakis-, and hexakis-phosphates (IP1–6). Out of these six inositol esters, IP6 is the predominant type, accounting for 83–100% of IP [2]. Since phytate was discovered, studies have indicated that it may support vital physiological processes and provide antioxidant, anti-inflammatory, anti-cancer, anti-diabetic, neuroprotective, and antimicrobial qualities. It also has the potential to prevent bone loss and reduce pathological calcification, including renal lithiasis and vascular calcification [3,4]. There is no evidence that plants directly take phytate from the soil. To aid in plant P nutrition, the soil phytate must first undergo phytase-mediated hydrolysis to dephosphorylate from phosphate ester, phosphoanhydride, or cysteine phosphatase (CP). Phytases do this by cleaving the phosphomonoester linkages in the phytate, which releases the inorganic P [5].

Since there is a lot of interest in using phytases, or phytate-degrading enzymes, to lower the amount of phytate in animal feed and human food, they have been the subject of extensive research in recent years. They are also useful for kinetic and physiological research since they can produce specific breakdown products [6]. Phytases have raised a lot of interest in both ecological and industrial research because of their various uses and ability to avoid pollution in the environment. Phytases are the main enzymes that dephosphorylate phytate and are suggested to be added to the diet of non-ruminant animals such as fish, pigs, and poultry. Phytases have gained significant interest from entrepreneurs and scientists in the area of environmental protection, nutrition, and biotechnology due to the diverse applications of phytases [7].

Phytases are widely distributed in nature. The main sources are animal tissues, plants, and microorganisms. Phytases of microbial origin are the most appropriate for use in commercial biotechnological production of enzymes because of their simplicity of enzyme production and catalytic properties. Low hydrolytic activity phytases that do not secrete phytase into the rhizosphere have been found in a small number of plant roots. Phytases are actively released by bacteria and, to a lesser degree, microscopic soil fungi [8]. Finding an economical and effective way to synthesize the enzymes is the primary challenge in producing plant phytases. Compared to microbial phytases, plant phytases are less stable in terms of pH and heat. Furthermore, the process of producing phytases from plants is expensive, time-consuming, and complex. In addition, this is not advantageous economically [9].

The extraction of phytases produced by plants requires the use of chemicals and takes longer than that of microorganisms because of the strong cell walls and phyto-depositions. In addition, the type of plant source can affect the cost of chemicals. However, microbes can be used for mass production if the right growth conditions, substrate, and manufacturing methods are used. Consequently, there is greater potential for phytase generation from microbial sources [10]. Furthermore, phytate-solubilizing and mobilizing microbes in agriculture can solve the issue of limited P supply without changing the ecology of the ecosystem, as the use of chemical-based P fertilizers has caused various harmful effects so far. These microbes are known to have various applications in the agriculture sector and industries for the production of food, bioethanol, paper and pulp, fish feeds, and can also be used in the biomedical field [8]. The present review compiled the biodiversity, mechanism of action, and biotechnology of applications of the phytate-solubilizing and mobilizing microbes.

2. BIODIVERSITY OF PHYTATE-SOLUBILIZING MICROBES

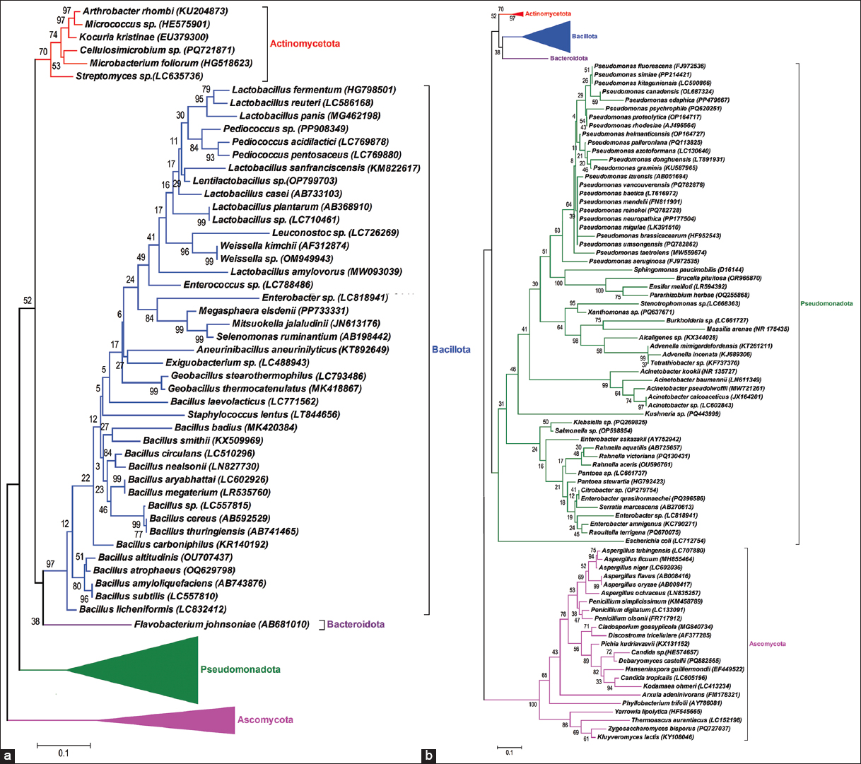
On the basis of phylogenetic profiling of phytate-solubilizing microbes, Pseudomonadota has been observed as the most dominant phylum, followed by Bacillota, Ascomycota, Actinomycetota, and Bacteroidota. Pseudomonadota consists of 62 diverse species belonging to 24 different genera, Bacillota consists of 42 species belonging to 15 genera, whereas Ascomycota, Actinomycetota, and Bacteroidota consist of 26, 6, and 1 species, respectively [Figure 1]. The most predominant genus among phytate-solubilizing microbes was Pseudomonas followed by Bacillus [Figure 2].

Figure 1: (a) Phylogenetic tree showing the relationships among different species of the phylum Actinomycetota and Bacillota and Bacteroidota listed, (b)Phylogenetic tree showing the relationships among different species of the phylum Pseudomonadota and Ascomycota listed.



[Click here to view]
Figure 2: Diversity and distribution of different predominant genera of phytate solubilizing microbes.



[Click here to view]

2.1. Plant-associated Phytate-solubilizing Microbes

Plants host phytate-solubilizing microbes in different regions, fostering a mutual beneficial relationship in which microbes achieve access to nutrients and a stable environment; in return, they provide solubilized P for plant growth.

Plants offer different regions to phytate-solubilizing microbes, and microbes in return they provide solubilized P. Rhizospheric (region around to roots), endophytic (internal space of the tissues), epiphytic (surfaces of the leaves, stem, flower, and tendrils) are the different regions where phytate-solubilizing microbes are present in plants. These three regions are very important for microbes as well as for plants, as they share a symbiotic relationship and benefit each other by providing nutrients, shelter, strength, and survival in the harsh conditions [Table 1].

Table 1: Biodiversity of phytase producing microbes for phytate solubilization.

MicroorganismIsolated fromSample collectedReferences
Bacillus aryabhattiVolcanic areasSoil sampleSajidan et al. [130]
Bacillus cereusVolcanic areasSoil sampleSajidan et al. [130]
Bacillus coagulansHot springsWater and sediment samplesIrwan et al. [131]
Bacillus licheniformisHot springsWater and sediment samplesIrwan et al. [131]
Bacillus psychrotoleransVolcanic areasSoil sampleSajidan et al. [130]
Bacillus safensisTea gardenRhizospheric soilGhosh et al. [132]
Bacillus siamensisTea gardenRhizospheric soilGhosh et al. [132]
Bacillus sp.Hot springsWater sedimentsJorquera et al. [133]
Bacillus stearothermophilusHot springsWater and sediment samplesIrwan et al. [131]
Bacillus sp.Indian timber bambooRhizospheric soilGauchan et al. [134]
Burkholderia lataMaizeEndophytic regionHafsan et al. [135]
Enterobacter quasihormaecheiSpinachEndophytic regionMisra et al. [136]
Geobacillus sp.Hot springsWater sedimentsJorquera et al. [133]
Nocardiopsis sp.OrchardRhizospheric soilSharma et al. [137]
Paenibacillus sp.Mikania micranthaRhizospheric soilQu et al. [138]
Penicillium daleaeTaxus wallichianaEndophytic regionAdhikari and Pandey [139]
Proteus sp.Cabbage fieldsRhizospheric soilMotamedi et al. [140]
Raoultella terrigeniaCabbage fieldsRhizospheric soilMotamedi et al. [140]
Streptomyces sp.OrchardRhizospheric soilSharma et al. [137]
Talaromyces purpurogenusMaizeRhizospheric soilSun et al. [141]

2.1.1. Phytate-solubilizing microbes in the rhizospheric region

Rhizosphere is an important region of the soil ecosystem where soil microbiota and plant roots interact with each other. These interactions are beneficial for the plant health, improving soil fertility and degrading toxic chemicals. An enormous diversity of microbes is associated with the rhizospheric region. These plant-associated microbial communities are also known as the plant’s second genome, as it is crucial for their growth and health [11]. Plant growth-promoting (PGP) fungi and rhizobacteria reside around the plant root soil, improving health and augmenting plant growth. Majority of PGP rhizobacteria and fungi belongs to different genera, including Agrobacterium, Acinetobacter, Arthobacter, Aspergillus, Azospirillum, Azotobacter, Bacillus, Bradyrhizobium, Burkholderia, Penicillium, Pseudomonads, Rhizobium, Serratia, Trichoderma, and Thiobacillus [12,13]. PGP microbes enhance plant growth by diverse methods, including the production of plant growth regulators, siderophores, hydrolytic enzymes, HCN, ammonia, antibiotics, 1-aminocyclopropane-1-carboxylate deaminase, and solubilization of insoluble macro and micronutrients [14]. Many phytate-solubilizing microbes have been reported from rhizospheric soil. In an investigation, phytate-solubilizing Pseudomonas sp. have been isolated from alpine grassland [15]. In another investigation, Ghorbani Nasrabadi et al. [16] reported the isolation of phytate-degrading rhizospheric Streptomyces. Ghoreshizadeh et al. [17] reported the isolation of two phytate-degrading rhizospheric bacteria, namely Pseudomonas taetrolens and Pseudomonas sp., from hop plants.

2.1.2. Phytate-solubilizing microbes in the endophytic region

Endophytes are a prevalent group of microbes that invade intracellular and extracellular gaps in all recognized plant sections but do not harm the host or significantly alter its morphology. Endophytes mainly colonize to the plants internal tissues, where they are capable of participating in several kinds of associations, including mutualistic, commensalistic, symbiotic, and trophobiotic [18]. A huge diversity of endophytic phytase producing microbiome has been reported from the phylum Actinomycetota, Ascomycota, Bacillota, and Pseudomonadota. These microbiomes have been reported from cereal crop such as wheat, rice, soybean and sugarcane. In a report, phytase-producing endophytic Microbacterium foliorum was isolated from leaves of Phaseolus vulgaris [19]. In another report, Yue, Shen et al. [20] revealed that endophytic Bacillus altitudinis decreases low-P stress in wheat by production of phytases that degrades phytate. Zhu et al. [21] reported the identification of endophytic phytases producing yeasts from rice seedlings. In a similar finding, phytase producing endophytic bacteria, Rahnella aquatilis was sorted out from Masson pine [22]. In an investigation, [23] demonstrated that two endophytes including B. altitudinis and Pseudonocardia alni was able to solubilize phytate by the production of phytases.

2.1.3. Phytate-solubilizing microbes in the epiphytic region

Microbes have a main habitat on the surfaces, where they are always greater than in other areas of the biosphere. Plant surface is one of the essential surfaces for the survival and growth of microorganisms. The epiphytic or phyllosphere of plants is a habitat to some of the most diverse and abundant groups of bacteria, fungi, cyanobacteria, viruses, nematodes, and protozoans [24]. Therefore, epiphytic bacteria play a significant role in influencing a number of beneficial characteristics, including cellular and biological protection, N2 fixation, and the acceleration of phytohormone biosynthesis. The majority of epiphytic microorganisms are bacteria, which are also the most prevalent, while archaea and fungus are far less prevalent [25]. Epiphytic bacteria are able to adapt to a variety of abiotic challenges including high temperatures, low humidity, damaging ultraviolet (UV) radiation, and osmotic stress. These stressors fluctuate throughout the day and have a significant effect on the communities of epiphytic microbes. The pigmentation of several bacteria found on the phyllosphere, including Methylobacterium, Pseudomonas, and Sphingomonas, aids in shielding from the harmful UV radiation [26]. The phytase producing microbiomes belong to phylum Actinomycetota, Bacteroidota, Bacillota, and Pseudomonadota. Most common phytase producing bacterial genera belong to Enterococcus sp., Lentilactobacillus sp., Lactobacillus plantarum, Leuconostoc sp., Pediococcus sp., and Weissella sp., In a report, phytase producing epiphytic bacteria namely Bacillus subtilis was isolated from rice [27]. In an another report, Acinetobacter sp, Exiguobacterium sp., Pseudomonas fluorescens, and Stenotrophomonas sp., were isolated from cereal crop and showed phytase production [28].

2.2. Phytate-solubilizing Microbes from Extreme Habitats

2.2.1. Halophilic microbes

Halophiles are extremophiles that can tolerate extreme saline conditions in a range of habitats. Halophiles can be observed in hypersaline settings such as salt marshes, saline soils, salty lakes, and salt pans, which are widely spread worldwide. These microbial species (archaea, bacteria, and eukarya) are characterized by their high salt requirements for growth [29]. Microbes present in naturally saline habitat are thought to have evolved a technique for surviving in high salt concentrations and several adaptations for keeping them lively under severe conditions. On the basis of genetic standpoint, these microbial species exhibit an under-or over-expression of specific genes and metabolites that enable them to survive with osmotic stress [30]. Various phytase producers are reported from different saline sites include Aspergillus niger, Aspergillus oryzae, Bacillus amyloliquefaciens, Bacillus megaterium, Bacillus licheniformis, B. subtilis, Enterobacter sp., Kushneria sp., Kocuria kristinae, Micrococcus sp., Schizosaccharomyces pombae, Sphingomonas paucimobilis, and Xanthomonas sp. [31-34]. In an investigation, [35] reported phytate-solubilizing halotolerant Bacillus safensis and Cytobacillus firmus from mangrove soil for ecological and agricultural benefits. In another investigation, [36] revealed the isolation of phytase producing halophilic Cobetia marina for animal food supplement.

2.2.2. Marine microbes

The phytates make up around 20–80% of the organic P in manure and soil. The phytic acid is released into the environment through decaying matter and feces. A huge amount of phytic acid also enters into aquatic systems through land subsurface flow, surface runoff that ultimately enters the ocean. Thus phytate is the main source of biophosphorous input from terrestrial runoff into aquatic systems [37]. Although the majority of phytases that have been identified come from terrestrial organisms, a small number have been discovered from marine microbes. Farha and Hatha [38] reported the isolation and identification of phytase producing fungal strain, Penicillium sp. from marine sediment. A phytase producing Curtobacterium luteum strain was isolated from seagrass meadow sediment [39].

2.2.3. Thermophilic and psychrotrophic microbes

Thermophilic microorganisms are thought to be effective producers of thermostable enzymes that exhibit high catalytic activity, increased resistance to denaturing agents, and decreased contamination rates. Thermostable enzymes are gaining a lot of attention due to their ability to catalyse a variety of enzymatic industrial activities at high temperatures [40]. The extensive substrate specificity exhibited by the phytases of thermophilic moulds is a crucial characteristic for application in the food and feed industries to enhance the nutritional content of food and feed. Thermophilic mould phytases, due to their thermostability, acid stability, and lack of sensitivity to proteases, may find application as supplements to food and animal feed and as well as in the soil amendment to encourage plant growth [41]. Therefore, thermostability is of major importance for phytases which are utilized especially in the feed industry, where the enzymes are exposed to high temperatures range during processing of feed to prevent the contamination caused by pathogenic microbes [42]. Promising thermostable phytases tolerating temperatures beyond 80°C from diverse microbes includes Thermoascus aurantiacus [43], Bacillus nealsonii [44], and Geobacillus stearothermophilus [45]. Zhang et al. [46] characterized thermostable phytases from B. licheniformis. Puppala et al. [47] characterized novel thermostable and acidic phytase secreting Streptomyces sp. for PGP characteristics.

Phytase have also been found to be produced by the cold tolerant microbes and promotes the agricultural productivity [48]. In a report, reported the ability of phytase-producing Tetrathiobacter sp. and Bacillus sp. from Himalayan soils were sorted out and they have the ability to improve the growth of Indian mustard [49]. Bacillus aryabhattai from low temperature area was reported for producing phytase [50]. Bulk soil collected from Laiyang Experimental Station, which is a low temperature area were reported for having various phytate-solubilizing microbes including Acinetobacter, Bacillus, Cupriavidus, Arthrobacter, Massilia, Ochrobactrum, Pseudomonas, and Stenotrophomonas [51]. Another study reported that Pseudomonas azotoformans from Indian Himalaya higher altitude was found to have phytase activity which helps in the solubilization of soil P [52]. Pseudomonas mandelii from alpine grassland growing in Qinghai-Tibetan Plateau was reported for produce phytase and have ability to solubilize phytate in soil and release solubilized P [15].

2.2.4. Acidophilic and alkalic microbes

The microbial enzymes’ robust nature with pH stability, thermostability, and multi-functionality makes them potential for efficient biotechnological processes under different physicochemical conditions. The need for sustainable substitutes to various environmental challenges has further surged the industrial enzymes demand [53]. Phytases have been categorized as the alkaline phytases, which are known as the histidine acid phytases. The histidine acid phosphatase (HAP) class shows broad substrate specificity, whereas the alkaline phytase class exhibits substrate specificity [54]. Acid and alkaline phytases have been characterized and purified from diverse microbes. de Oliveira Ornela and Guimarães [55] purified and characterized alkalistable phytase from Rhizopus microsporus in submerged fermentation. Rocky-Salimi et al. [27] characterized a novel phytase with high pH tolerance from B. subtilis. The enzyme showed optimum activity at pH 7.3 and maximum activity at a wide ranges pH (6.3–8.0). Zhang et al. [56] characterized a new alkaline β-propeller phytase from Janthinobacterium sp. on biochemical and molecular basis. The purified enzyme exhibited maximal activity at 8.5 pH and 45°C and is highly active over a wider range of pH (6.0–9.0). These results indicated the enzyme to be β-propeller phytase with potential in aquaculture feed. Zhang et al. [57] identified two phytase types in Serratia sp., including HAP (acidic) and β-propeller phytase (alkaline), with maximal activities at pH 5.0 and 7.5–8.0, respectively. Soni et al. [58] purified and characterized two extracellular acidic phytases, i.e., Phy I and Phy II, from A. niger. The study revealed that Phy I was highly acidic with an optimum pH of 2.5 and was stable over a broad range of pH (1.5–9.0), while Phy II showed an optimum pH of 5.0 with stability in the range of 3.5–9.0 pH. SEO, KIM [59] purified and characterized novel alkaline extracellular phytases from Aeromonas sp.

2.3. Biodiversity of Phytate-solubilizing Microbes on the Basis of Types of Phytase

Phytase are classified into four classes, including HAPs, purple acid phosphatases (PAPs), cysteine phytase, and β-Propeller phytase, on the basis of catalytic mechanism, distinctive sequence characteristics, and 3-D structure [57]. Microbes producing phytases, including bacteria, yeasts, moulds, and archaea, have been recognized as efficient, stable, and promising bioinoculants in comparison to plant and animal-based phytase [60]. Several reports have exposed the diversity of phytase-secreting microbes such as Escherichia coli, Candida otropicalis, Candida krusei, Zygosaccharomyces bisporus, Zygosaccharomyces priorionus, Arxula adeninivorans, B. licheniformis, Debaryomyces castelii, B. subtilis, Kluyveromyces fragilis, K. lactis, Lactobacillus sanfranciscensis, Selenomonas ruminantium, Schwanniomyces castellii, Megasphaera elsdenii, L. amylovorus, P. mandelii, and P. spartinae from different hosts [8,61,62].

2.3.1. β-Propeller phytase

The six-bladed beta-propeller structure known as β-propeller phytase is considered to be the most extensively dispersed in nature and is anticipated to be a vital component in the phytate-P cycling in soil and water [63]. β-Propeller phytase is the sole phytase class that has been shown to exhibit activity in both neutral and alkaline pH environments [60]. Despite the fact that phytase from yeast, bacteria, and fungi have been reported in numerous studies, their identification and commercial production are severely limited by their low thermo stability at higher temperatures and potential to modify other metabolic pathways due to their broad substrate specificity [64]. In light of these constraints, β-propeller phytase offers an excellent alternative to existing commercial phytases due to its superior thermostability, proteolytic resistance, and complete substrate specificity [65]. While there have been a number of studies focusing on β-propeller phytases, a thorough examination of the untapped variety, present developments, and particular uses of this class of phytase is still missing. This is extremely important for the effective utilization of this phytase class. A study documented that rPhyPB13, a recombinant β-propeller phytase produced by B. licheniformis, has several desirable properties that make it a useful feed enzyme. Therefore, it would be an appropriate choice for aquatic feed dietary supplementation, as well as would be more effective in aquatic application [66]. A study reported first time a new fungal-derived β-propeller phytases from Arhtrobotrys oliogospora. The ideal temperature was found to be 50°C, and the ideal pH value was approximately 7.5. The release of Pi from soybean meal was greatly enhanced by r-Aophytase, and the absorption of water-soluble minerals from finger millet flour and durum wheat flour was also improved [67]. Another study reported that β-propeller phytase produced by P. mandelii exhibited the highest activity at 40°C temperature and pH 6 [15].

2.3.2. HAPs

HAPs are the most studied phytase, having a two-step process for phytase hydrolysis and a common active site motif (RHGXRXP) [68]. The majority of HAPs found in filamentous fungi and yeasts have been documented. HAP phytases are divided into two categories according to their catalytic characteristics [69,70]. The substrate binding locations of the two varieties of HAP phytases differed. A study documented that PA0335 encodes Hol-Pase, and genetic and biochemical techniques were used to examine the enzyme’s role and enzymatic activity. The functions of 12 other putative genes implicated in P. aeruginosa histidine biosynthesis were investigated in addition to PA0335 [71]. A study reported the histidine acid phytase-producing microbes identified as Pantoea sp. using methylotrophic yeast Pichia pastoris [72].

2.3.3. PAPs

PAPs receive a colorful nomenclature because of the peculiar purple or pink color in solution [73]. This is an indication of an electrical transition occurring at approximately 560 nm between the metallic ligand Fe(III) and the metal-coordinating tyrosine. Along with phosphoprotein phosphatases and exonucleases, PAPs are metallophosphoesterase superfamily members [74]. The seven metal ligating residues found in members of the PAP family form dimetallic active sites and are highly conserved among PAPs found in bacteria, mammals, and plants [75]. Plant PAPs usually have a Fe(III)–X(II) active site, where X is either one Mn2+ or Zn2+, but mammalian PAPs contain a Fe(III)–Fe(II) active site despite conservation of metal legating residues [76]. These metals are present in plant or mammalian cells, indicating that functional PAPs specialization could be provided by divalent metal cation specificity [77]. When it comes to catalyzing the Pi hydrolysis from a wide range of Pi-esters, the majority of PAPs that have undergone biochemical characterization are categorized as non-specific acid phosphatases [78]. However, it is believed that the Fenton reaction involving the active site’s Fe(II) and the expression of mammalian PAPs in macrophages and spleen cells upon phagocytosis contributes to the reactive oxygen species production [79].

2.3.4. Cysteine phytases

Another type of phytases seen in anaerobic ruminal bacteria is CP. The CP superfamily and S. ruminantium share similarities in their structures and suggested catalytic mechanisms [7,80]. The deeper and broader niche of S. ruminantium phytase allows it to carry the substrate, phytic acid. This phytase ultimately hydrolyses phytic acid to produce inositol-2-monophosphate [81]. The ruminal cysteine phytases diversity, abundance, and enzymatic characteristics highlight their significant role, most likely in the terrestrial cycle of P [72]. A study reported that Mitsuokella jalaludinii has been isolated from rumen and having the ability to produce the CPs [82].

3. MECHANISMS OF PHYTATE-SOLUBILIZING MICROBES

In soil, phytate has a very high affinity; therefore, it gets accumulated in comparison to other P esters. The availability of P is bare minimum, so phytate esters bond cleavage is needed. To access the phytate by the plants, it can be solubilized through two different approaches, i.e., desorption and solubilization with the use of phytase enzymes. Desorption can be achieved by the release of protons, organic acids, and phenolic acids, and among all organic acids, production is known to solubilize maximum P. Organic acid contains a carboxylate group, which can mobilize phytate through substitution of P with the carboxylate anion and results in the desorption of P anion in soil. Moreover, the carboxyl group lowers the pH of soil, which releases more P than dibasic oxalate, and oxalate degrades faster. Carboxylates can remove P by solubilizing Fe, and Al through H+ ion and further dissolute organic matter that binds to P through Fe and Al-bridges, releasing P from this complex. Phytate solubilization can also be improved by chelating metals bound with metal-phytate complex and releasing the binded P [8]. Through the mechanism of phytate solubilization, phytate breaks down into inositol pentaphosphate, inositol tetraphosphate, inositol triphosphate, inositol diphosphate, inositol monophosphate, and finally to inositol, which could release soluble P in the soil, and it is utilized by the plants. The phytate solubilization by microbes is governed by the particular gene, i.e., phy [83]. Gene, phy has been widely distributed among the diverse microbial species, including bacteria, yeast, and other fungal species. In a report, Pichia kudriavzevii was reported for having the PHYPk expression [84]. Yeast, Pichia pastoris, was reported for having a gene responsible for the production of β-propeller phytase [85]. In another report, Saccharomyces cerevisiae were reported for having PhySc, which is responsible for the release of HAP [86].

4. BIOTECHNOLOGICAL APPLICATIONS OF PHYTATE-SOLUBILIZING MICROBES

The solubilization of phytate in the soil is mostly dependent on microbial phytases. Phytases catalyze the transformation and mineralization of Po from phytate to Pi, which can be readily utilized by plants [87]. Due to the possible utility of phytases for enhancing the utilization of P efficiently, biotechnology led the quick advancement of the field to its present stage. The heterologous gene expression development enabled the rapid and comparatively inexpensive production of a huge number of enzymes [88]. Phytase is produced in transgenic plants or microorganisms by the use of genetic engineering techniques or fermentative processes. This innovative technology aims to increase agricultural output and efficiency [89]. Through the usage of genetic engineering and contemporary molecular technologies, new phytase genes have been discovered, making commercial manufacturing easier and expanding its possible uses [90] [Table 2 and Figure 3].

Table 2: Biotechnological applications of phytase solubilizing and mobilizing microbes.

MicrobesSourceApplicationReferences
Tetrathiobacter sp.Himalayan soilEnhanced P-content, biomass, and growth of Brassica junceaKumar et al. [49]
Bacillus sp.Bulk soilIncreased P levels in maize seedlingLiu et al. [142]
Klebsiella sp.Poultry field soilImproves nutritional status of feed and combat environmental pollutionMittal et al. [143]
Pediococcus acidilacticiNeonatal fecesDephytinization activitySharma and Shukla [144]
Lactobacillus panisSourdoughsPhytate degradation and wheat dough fermentedNuobariene et al. [145]
Lactobacillus fermentumSourdoughsPhytate degradation and wheat dough fermentedNuobariene et al. [145]
Pseudomonas rhodesiaeAgricultural soilIncreases P content in soilHorii et al. [146]
Flavobacterium johnsoniaeAgricultural soilIncreases P content in soilHorii et al. [146]
Advenella incenata-Improved P content and growth of Brassica junceaSingh et al. [66]
Advenella mimigardefordensis-Improved P content and growth of Brassica junceaSingh et al. [66]
Pseudomonas mandeliiAvena sativa L.Increased root/shoot ratio of Lolium perenne L.Li et al. [15]
Bacillus amyloliquefaciensplant-pathogen- infested soilImproves growth of maize seedlings under phosphate limitationIdriss et al. [147]
Bacillus subtilisCommon beanAntifungal activity against phytopathogens and enhances common beanKumar et al. [148]
Streptomyces sp.SoilIncrement in tomato plants root, shoot and total heightPuppala et al. [47]
Bacillus subtilisPotatoIncreased root/shoot length and weight of potatoHanif et al. [149]
Pseudomonas proteolyticaHimalayan soilImproved growth, rosette diameter, leaf area, and biomass of Arabidopsis thalianaAdhikari et al. [52]
Pseudomonas azotoformansHimalayan soilImproved growth, rosette diameter, leaf area, and biomass of Arabidopsis thalianaAdhikari et al. [52]
Citrobacter sp.SoilIncreased dry shoot/root ratio of Cajanus cajanPatel et al. [150]
Pantoea sp.SoilIncreased dry shoot/root ratio of Cajanus cajanPatel et al. [150]
Enterobacter sp.SoilDephytinizing animal feedsChanderman et al. [151]
Candida sp.RiceEnhanced shoot-root length, and weight of rice plantsZhu et al. [21]
Rahnella aquatilisPineImproves the growth of poplar and Masson pineLi et al. [152]
Pseudomonas fluorescensPineImproves the growth of poplar and Masson pineLi et al. [152]
Bacillus megateriumPoultry wasteImproved root length and P-content in maize plantsKumar et al. [153]
Candida tropicalis-Dephytinization potential and enhances maize plant growthPuppala et al. [154]
Serratia marcescensSoilImproves P-content and growth of barley plantsEl Ifa et al. [99]
Bacillus aryabhattaiChickpeaImproves germination and growth of chickpea seedlingsPal Roy et al. [50]
Burkholderia sp.Himalayan yewEnhanced physico-chemical and plant growth parameters of soybean and rice plantsAdhikari and Pandey [155]
Hanseniaspora guilliermondiiSugarcane juicePromoted rice plant growthNarayanan et al. [156]
Enterobacter quasihormaecheiSpinacia oleraceaEnhanced the nutrient levels and growth of Spinacia oleraceaMisra et al. [136]
Pseudomonas taetrolensCommon hopIncreasedP uptake and accumulation ofP in stems, petioles, and leaves of hop plantsGhoreshizadeh et al. [17]
Figure 3: Biotechnological applications of phytate-solubilizing microbes.



[Click here to view]

4.1. Agriculture Applications of Phytate-solubilizing Microbes

Phytase enzymes are advantageous in many ways when it comes to environmentally friendly and sustainable agriculture practices [91]. Strategies based on plants and microbes may improve phytate-P utilization by the plant. This is especially important for organic farming because industry regulations limit the use of soluble-P fertilizers. Thus, additional investigation is required for effective phytate-P absorption by plants through growing plants that can synthesize phytase and/or produce organic acids, which are resistant to soil sorption or maintain activity when incorporated into soil [5]. Due to its ability to provide farmers with necessary support, a wide range of commercially accessible microbial phytases have been on the market for almost two decades [92].

4.1.1. Plant growth promotion

Reduced amounts of synthetic chemical fertilizers and crop production expenses are the foundation of high agricultural efficiency. Bioinoculants may be used for plant development due to their potential agronomic ability and inherent value for plant growth during extended P deficiency [93]. It is believed that microbial phytases are a precise way to increase plant productivity and growth worldwide. Since biofertilizers are easy to use, safe for the environment, inexpensive, and non-toxic, they are seen as highly successful substitutes for synthetic fertilizers [94]. Microbial phytase are desirable target for biofertilizers because they are very important to the soil P nutrient cycle [95]. Phytate-mineralizing microbes with PGP abilities can be regarded as a promising biofertilizer for plant nutrition [96]. Recent research has shown that adding phytase or a microbial strain that produces phytase to the soil increases the P amount that is available for plant uptake. Enhancing the natural P supplies in the soil ecosystem can be accomplished using this practical and long-lasting approach [97,98].

In an investigation, El Ifa et al. [99] reported that phytase producing rhizobacteria increases the P availability and growth of barley plants. In another investigation, Suleimanova et al. [100] revealed that the inoculation of phytate-hydrolyzing Pantoea brenneri increases the growth of potato under greenhouse conditions. In a report, phytate-solubilizing bacteria, including B. subtilis, B. safensis, Pantoea vagans, Pantoea agglomerans, and Pseudomonas psychrotolerans were reported to considerably enhance tall fescue growth under in vitro conditions. The inoculation of P. agglomerans and P. psychrotolerans significantly enhances the growth of pepper and tomato plants [101]. In another report, R. aquatilis increases the growth of maize plants directly by producing IAA and indirectly by producing phytase Li et al. [22].

4.1.2. Plant protection

To ensure sustainable food production worldwide, particularly in developing nations, it is imperative to prioritize the identification, characterization, and biotechnological applications of biological control agents in field and post-harvest crops. This will enable the long-term generation of sustainable agriculture [102]. Production of phytase could be an advantage for microbes that have capability to protect economically imperative crops against phytopathogens. A combination of PGP, phytase and antagonistic activities might lead to the increased performance of commercial biocontrol inoculants under open field conditions. Some plant-associated isolates of Serratia sp., mostly S. plymuthica and S. marcescens have been reported as biocontrol substances for fungal phytopathogens [103-105]. Similarly, Xue et al. [106] demonstrated the potential of phytate-solubilizing Bacillus velezensis to serve as PGP rhzobacteria and biocontrol agent for management of gray mold on pepper and tomato.

4.2. Industrial Applications of Phytate-solubilizing Microbes

4.2.1. Fish feed

P is an essential nutrient for reproduction, and skeletal development of fish. However, the P uptake from water is negligible by fish and dietary sources play essential role to fulfill the P demands of fish. In the meantime, the extreme concentrations of P are the most common eutrophication cause in water bodies [107]. The microbial phytases inclusion in the diets of fish was prompted by the need to reduce the excretion of P and its loss into the environment, where pollution of P is a hazard to the quality of water [108]. Feeding trials have shown the effectiveness of supplementing microbial phytases for the augmented utilization of phytate-bounded minerals and phytate-P by fish [109]. Supplementary phytase feed enhances the mineral absorption by chelating the P present in the feed and reduces the P pollution through its faecal excreta. Numerous reports are suggesting the environmental benefits of P release, which has been achieved by the supplementary phytase feed [110]. A study revealed a 60% reduction of P excretion among the phytase-fed catfish [111]. The phytase usage offers environment-related advantages such as minimal mineral supplement lesser excretion of Po in their faeces, and hence vast reduction of P pollution in aquaculture [92,112].

4.2.2. Biomedical application of phytase

Phytase and phytate have a prominent role in biomedicine. Phytase acts as a neuroprotective, anticancer, antioxidant agent, reduces inflammation, and acts as a chelators. Phytate has been known to act as an anti-carcinogenic, as the diet based on a plant-enriched with phytate demonstrated a lesser prevalence of cancer [113]. In addition, phytases also have various other health benefits such as physiological presence of phytate in body, close association of high-phytate diet with reduced frequency of many diseases and vice versa [114]. They have the potential to lower blood glucose and regulate the insulin secretion in human system and are known to reduce the levels of triglycerides and cholesterol and are also known to inhibit the renal calculi development.

4.2.3. Food industry

Enzymes are of great significance in the food industry. They are vital ingredients in several products and food production processes. Since the first commercial product of phytase Natuphos®, the global phytase market is estimated at around $350 million per year [115]. The utilization of microbial phytases in the food industry has various benefits. The addition of microbial phytases to animal feedstuff enhances P availability, which results in enhanced nutrient utilization and growth in animals. This also results in decreased environmental pollution caused by P released from animal waste. In addition, they also improve the nutrient assimilation and mineral bioavailability in plant-based food products, neutralizing the adverse effects of phytic acid on human health. They can also enhance the functional properties and taste of food and release bioactive substances that have advantageous health effects [98]. These enzymes are of great significance in the food industry. Phytase is an excellent breadmaking improver. In addition to reducing the content of phytate in fresh breads and doughs, the time of fermentation has been shortened by phytases addition without disturbing the pH of dough. An improvement in the crumb texture and bread volume has also been observed. Reduction in the hardness of the bread has been observed with phytase supplementation [116]. The alkaline phytase extracted from B. amyloliquefaciens reduced phytate in the preparation of whole-wheat bread and increased the mineral availability [117]. Supplementation with phytase extracted from E. coli, ascorbic acid and citric acid reduced the phytate content in the whole-wheat bread and enhanced the iron dialysability [118].

Different strains of Bifidobacterium with novel phytate-degrading enzymes used as starters in the fermentation process of whole-wheat dough led to a progressive fall in the content of phytic acid within a short period of fermentation [119,120]. Phytate-free corn steep liquor was obtained by the addition of phytases together with the cell wall of plant-degrading enzymes [121]. Phytate-free corn steep liquor is easier to concentrate, and this is further used in the fermentation industry for the amino acids, antibiotics, polysaccharides, enzymes, and high-energy liquid animal feed ingredients production. Molds used in oriental food fermentation have been demonstrated to produce phytase [122]. Thus, the phytase application in the food industry has great benefits nutritionally and economically. However, the phytase efficacy of commercially available phytase must be tested before applying it in food applications.

4.2.4. Bioethanol production

Currently, biofuels development as a substitute fuel has gained considerable attention due to environmental challenges. Bioethanol is the predominant biofuel, and its production using cassava and corn as raw materials has become a prominent technology. However, phytate content of the raw material declines the ethanol production efficiency and increases the discharge of P, thus influencing the environment [123]. Recently, the utilization of thermostable phytases, which break down the phytic acid in corn and are indirectly related to the bioethanol production, has been increasing. This elimination of phytic acid creates a higher value-added ethanol coproduct, and improves the overall ethanol production efficiency [124,125]. Chan et al. [126] presented the genome sequence of P. kudriavzevii. The genome sequence revealed genes encoding enzymes involved in the utilization of xylose and the pentose P pathway for the production of bioethanol, along with the genes for phytase production. Phytase from thermophilic mould, Thermomyces lanuginosus reduced phytate content in Colocasia esculenta starch which resulted in an improvement in the fermentable sugars availability with a concomitant reduction in viscosity and 1.59 fold improvement in production of ethanol [127].

5. CHALLENGES AND FUTURE PERSPECTIVES

Phytate can produce insoluble metal complexes and bond firmly to mineral surfaces, particularly clays. These attributes may provide phytate resistance to mineralization by microbial attack, which could lead to its buildup in soils [128]. Laboratory-to-field translation is still a significant impediment. As a result, it is necessary to design microbial inoculants for stability, shelf life, and compatibility with agricultural operations. Future studies should concentrate on identifying resilient phosphate-solubilizing and phytate-degrading microorganisms that can flourish in a variety of soil types and climates [129]. Transgenic animals and plants producing phytase and low phytate crops are gaining interest nowadays. The development of more application-oriented phytases will usher in a new era of bioprocessing, expanding its range of effectiveness and usefulness. In addition, it highlights the utilization of genetic engineering and sophisticated molecular methods to generate microbial phytase genes for phytase synthesis. The most recent gene enhancement approaches can be used in the future to create more effective next-generation phytases for certain uses [90].

6. CONCLUSIONS

Microbial phytases are the need of present situation because these enzymes have multifarious advantages such as they are environmentally safe, easily accessible, non-toxic and have minimum production cost. They have received an increased amount of interest for use in the food and feed industries as a way of enhancing nutritional attributes and decreasing the levels of P pollution. The industrial application of phytases is indeed hindered due to their decreased activity under high temperature conditions. Therefore, the investigation of the biological attributes of microbial phytase is crucial and can assist researchers in accelerating the levels of phytase stability and activity for industrial application. The increasing demand for thermostable phytases with elevated residual activity could be achieved by the protein engineering techniques, combinatorial application of effective phytase sources, thermoprotective coatings, or heterologous expression hosts. The advancement in phytase research can result to its economical production with a simultaneous reduction of different environmental challenges, including global warming, eutrophication, and greenhouse gas emission. In conclusion, the phytate-solubilizing microbes can be utilized in different sectors, and more microbes having high phytase producing capacity must be identified that are more stable under extreme conditions.

7. AUTHORS’ CONTRIBUTIONS

All authors made substantial contributions to conception and design, acquisition of data, or analysis and interpretation of data; took part in drafting the article or revising it critically for important intellectual content; agreed to submit to the current journal; gave final approval of the version to be published; and agree to be accountable for all aspects of the work. All the authors are eligible to be author as per the International Committee of Medical Journal Editors (ICMJE) requirements/guidelines.

8. FUNDING

There is no funding to report.

9. CONFLICTS OF INTEREST

The authors report no financial or any other conflicts of interest in this work.

10. ETHICAL APPROVALS

This study does not involve experiments on animals or human subjects.

11. DATA AVAILABILITY

All the data is available with the authors and shall be provided upon request.

12. PUBLISHER’S NOTE

All claims expressed in this article are solely those of the authors and do not necessarily represent those of the publisher, the editors and the reviewers. This journal remains neutral with regard to jurisdictional claims in published institutional affiliation.

13. USE OF ARTIFICIAL INTELLIGENCE (AI)-ASSISTED TECHNOLOGY

The authors declare that they have not used artificial intelligence (AI)-tools for writing and editing of the manuscript, and no images were manipulated using AI.


REFERENCES

1.  Liu C, Han R, Hu CY, Deng S, Liu X, Chen Y, et al. Biogeochemical pathways of phytate-P utilization in soil:plant and microbial strategies. Environ Sci Technol. 2025;59(31):16069-89.[CrossRef]

2.  Hill J, Richardson A. Isolation and assessment of microorganisms that utilize phytate. In:Turner BL, Richardson AE, Mullaney EJ, editors. Inositol Phosphates:Linking Agriculture and the Environment. Wallingford, UK:CAB International;2007. 61-77.[CrossRef]

3.  Sanchis P, Buades JM, Berga F, Gelabert MM, Molina M, Íñigo MV, et al. Protective effect of myo-inositol hexaphosphate (phytate) on abdominal aortic calcification in patients with chronic kidney disease. J Ren Nutr. 2016;26(4):226-36.[CrossRef]

4.  Grases F, Costa-Bauza A. Key aspects of myo-inositol hexaphosphate (phytate) and pathological calcifications. Molecules. 2019;24(24):4434.[CrossRef]

5.  Liu X, Han R, Cao Y, Turner BL, Ma LQ. Enhancing phytate availability in soils and phytate-p acquisition by plants:A review. Environ Sci Technol. 2022;56(13):9196-219.[CrossRef]

6.  Konietzny U, Greiner R. Molecular and catalytic properties of phytate-degrading enzymes (phytases). Int J Food Sci Technol. 2002;37(7):791-812.[CrossRef]

7.  Singh B, Satyanarayana T. Fungal phytases:Characteristics and amelioration of nutritional quality and growth of non-ruminants. J Anim Physiol Anim Nutr (Berl). 2015;99(4):646-60.[CrossRef]

8.  Rizwanuddin S, Kumar V, Singh P, Naik B, Mishra S, Chauhan M, et al. Insight into phytase-producing microorganisms for phytate solubilization and soil sustainability. Front Microbiol. 2023;14:1127249.[CrossRef]

9.  Jatuwong K, Suwannarach N, Kumla J, Penkhrue W, Kakumyan P, Lumyong S. Bioprocess for production, characteristics, and biotechnological applications of fungal phytases. Front Microbiol. 2020;11:188.[CrossRef]

10.  Dailin DJ, Hanapi SZ, Elsayed EA, Sukmawati D, Azelee NI, Eyahmalay J, et al. Fungal phytases:Biotechnological applications in food &feed industries. In:Yadav AN, Singh S, Mishra S, Gupta A, editors. Recent Advances in White Biotechnology through Fungi. Cham:Springer;2019. 65-99.[CrossRef]

11.  Berendsen RL, Pieterse CM, Bakker PA. The rhizosphere microbiome and plant health. Trends Plant Sci. 2012;17:478-86.[CrossRef]

12.  Bhadrecha P, Singh S, Dwibedi V. 'A plant's major strength in rhizosphere':The plant growth promoting rhizobacteria. Arch Microbiol. 2023;205:165.[CrossRef]

13.  Andrade LA, Santos CHB, Frezarin ET, Sales LR, Rigobelo EC. Plant growth-promoting rhizobacteria for sustainable agricultural production. Microorganisms. 2023;11:1088.[CrossRef]

14.  Singh B, Boukhris I, Kumar V, Yadav AN, Farhat-Khemakhem A, Kumar A, et al. Contribution of microbial phytases to the improvement of plant growth and nutrition:A review. Pedosphere. 2020;30(3):295-313.[CrossRef]

15.  Li Q, Yang X, Li J, Li M, Li C, Yao T. In-depth characterization of phytase-producing plant growth promotion bacteria isolated in alpine grassland of Qinghai-Tibetan Plateau. Front Microbiol. 2023;13:1019383.[CrossRef]

16.  Ghorbani Nasrabadi R, Greiner R, Mayer-Miebach E, Menezes-Blackburn D. Phosphate solubilizing and phytate degrading Streptomyces isolates stimulate the growth and P accumulation of maize (Zea mays) fertilized with different phosphorus sources. Geomicrobiol J. 2023;40(4):325-36.[CrossRef]

17.  Ghoreshizadeh S, Calvo-Peña C, Ruiz-Muñoz M, Otero-Suárez R, Coque JJ, Cobos R. Pseudomonas taetrolens ULE-PH5 and Pseudomonas sp. ULE-PH6 isolated from the hop rhizosphere increase phosphate assimilation by the plant. Plants. 2024;13(3):402.[CrossRef]

18.  Carmen Orozco-Mosqueda M, Santoyo G. Plant-microbial endophytes interactions:Scrutinizing their beneficial mechanisms from genomic explorations. Curr Plant Biol. 2021;25:100189.[CrossRef]

19.  Rehman A, Farooq M, Naveed M, Nawaz A, Shahzad B. Seed priming of Zn with endophytic bacteria improves the productivity and grain biofortification of bread wheat. Eur J Agron. 2018;94:98-107.[CrossRef]

20.  Yue Z, Shen Y, Chen Y, Liang A, Chu C, Chen C, et al. Microbiological insights into the stress-alleviating property of an endophytic Bacillus altitudinis WR10 in wheat under low-phosphorus and high-salinity stresses. Microorganisms. 2019;7(11):508.[CrossRef]

21.  Zhu A, Tan H, Cao L. Isolation of phytase-producing yeasts from rice seedlings for prospective probiotic applications. 3 Biotech. 2019;9:216.[CrossRef]

22.  Li GE, Kong WL, Wu XQ, Ma SB. Phytase-producing Rahnella aquatilis JZ-GX1 promotes seed germination and growth in corn (Zea mays L.). Microorganisms. 2021;9(8):1647.[CrossRef]

23.  Verma S, Kumar M, Kumar A, Das S, Chakdar H, Varma A, et al. Diversity of bacterial endophytes of maize (Zea mays) and their functional potential for micronutrient biofortification. Curr Microbiol. 2021;79(1):6.[CrossRef]

24.  Bashir I, War AF, Rafiq I, Reshi ZA, Rashid I, Shouche YS. Phyllosphere microbiome:Diversity and functions. Microbiol Res. 2022;254:126888.[CrossRef]

25.  Rossmann M, Sarango-Flores SW, Chiaramonte JB, Kmit MC, Mendes R. Plant microbiome:Composition and functions in plant compartments. In:Pylro V, Roesch L, editors. The Brazilian Microbiome. Cham:Springer;2017. 7-20.[CrossRef]

26.  Gandolfi I, Canedoli C, Imperato V, Tagliaferri I, Gkorezis P, Vangronsveld J, et al. Diversity and hydrocarbon-degrading potential of epiphytic microbial communities on Platanus x acerifolia leaves in an urban area. Environ Pollut. 2017;220:650-8.[CrossRef]

27.  Rocky-Salimi K, Hashemi M, Safari M, Mousivand M. A novel phytase characterized by thermostability and high pH tolerance from rice phyllosphere isolated Bacillus subtilis B.S.46. J Adv Res. 2016;7(3):381-90.[CrossRef]

28.  Smyth EM, McCarthy J, Nevin R, Khan MR, Dow JM, O'gara F, et al. In vitro analyses are not reliable predictors of the plant growth promotion capability of bacteria;a Pseudomonas fluorescens strain that promotes the growth and yield of wheat. J Appl Microbiol. 2011;111(3):683-92.[CrossRef]

29.  Amoozegar MA, Safarpour A, Noghabi KA, Bakhtiary T, Ventosa A. Halophiles and their vast potential in biofuel production. Front Microbiol. 2019;10:1895.[CrossRef]

30.  Dion P. Extreme views on prokaryote evolution. In:Dion P, Nautiyal CS, editors. Microbiology of Extreme Soils. Berlin:Springer;2008. 45-70.[CrossRef]

31.  Gayatri Dave GD, Hasmukh Modi HM. Phytase producing microbial species associated with rhizosphere of mangroves in an Arid Coastal Region of Dholara. Acad J Biotechnol. 2013;1(2):27-35.

32.  Patki JM, Singh S, Mehta S. Partial purification and characterization of phytase from bacteria inhabiting the mangroves of the western coast of India. Int J Curr Microbiol App Sci. 2015;4(9):156-69.

33.  Zhu F, Qu L, Hong X, Sun X. Isolation and characterization of a phosphate-solubilizing halophilic bacterium Kushneriasp. YCWA18 from Daqiao Saltern on the coast of Yellow Sea of China. Evid Based Complement Alternat Med. 2011;2011:615032.[CrossRef]

34.  Pati B, Padhi S. Isolation and characterization of phosphate solubilizing bacteria in saline soil from Costal Region of Odisha. GSC Biol Pharm Sci. 2021;16(3):109-19.[CrossRef]

35.  Mussa ES, Al-Sharnouby SF, Ramadan AI, Ismael WH. Exploring halotolerant phosphate-solubilizing bacteria isolated from mangrove soil for agricultural and ecological benefits. Asian Soil Res J. 2024;8(4):124-41. [CrossRef]

36.  Boyadzhieva I, Berberov K, Atanasova N, Krumov N, Kabaivanova L. Isolation, purification and in vitro characterization of a newly isolated alkalophilic phytase produced by the halophile cobetia marina strain 439 for use as animal food supplement. Fermentation. 2025;11(1):39.[CrossRef]

37.  Stout LM, Nguyen TT, Jaisi DP. Relationship of phytate, phytate-mineralizing bacteria, and beta-propeller phytase genes along a coastal tributary to the Chesapeake Bay. Soil Sci Soc Am J. 2016;80(1):84-96. [CrossRef]

38.  Farha AK, Hatha AM. Bioprospecting potential and secondary metabolite profile of a novel sediment-derived fungus Penicillium sp. ArCSPf from continental slope of Eastern Arabian Sea. Mycology. 2019;10(2):109-17. [CrossRef]

39.  Saranya K, Sundaramanickam A, Manupoori S, Kanth SV. Screening of multi-faceted phosphate-solubilising bacterium from seagrass meadow and their plant growth promotion under saline stress condition. Microbiol Res. 2022;261:127080.[CrossRef]

40.  Singh B, Satyanarayana T. Phytases and phosphatases of thermophilic microbes:Production, characteristics and multifarious biotechnological applications. In:Satyanarayana T, Littlechild J, Kawarabayasi Y, editors. Thermophilic Microbes in Environmental and Industrial Biotechnology. Netherlands:Springer;2013. 671-87.[CrossRef]

41.  Singh B, Satyanarayana T. Phytases from thermophilic molds:Their production, characteristics and multifarious applications. Process Biochem. 2011;46(7):1391-8.[CrossRef]

42.  Rebello S, Jose L, Sindhu R, Aneesh EM. Molecular advancements in the development of thermostable phytases. Appl Microbiol Biotechnol. 2017;101(7):2677-89.[CrossRef]

43.  Nampoothiri KM, Tomes GJ, Roopesh K, Szakacs G, Nagy V, Soccol CR, et al. Thermostable phytase production by Thermoascus aurantiacus in submerged fermentation. Appl Biochem Biotechnol. 2004;118:205-14 [CrossRef]

44.  Yu P, Chen Y. Purification and characterization of a novel neutral and heat-tolerant phytase from a newly isolated strain Bacillus nealsonii ZJ0702. BMC Biotechnol. 2013;13(1):78.[CrossRef]

45.  Parhamfar M, Badoei-Dalfard A, Khaleghi M, Hassanshahian M. Purification and characterization of an acidic, thermophilic phytase from a newly isolated Geobacillus stearothermophilus strain DM12. Prog Biol Sci. 2015;5(1):61-73.

46.  Zhang Z, Yang J, Xie P, Gao Y, Bai J, Zhang C, et al. Characterization of a thermostable phytase from Bacillus licheniformis WHU and further stabilization of the enzyme through disulfide bond engineering. Enzyme Microb Technol. 2020;142:109679.[CrossRef]

47.  Puppala KR, Bhavsar K, Sonalkar V, Khire JM, Dharne MS. Characterization of novel acidic and thermostable phytase secreting Streptomyces sp. (NCIM 5533) for plant growth promoting characteristics. Biocatal Agric Biotechnol. 2019;18:101020.[CrossRef]

48.  Rizvi A, Ahmed B, Khan MS, Umar S, Lee J. Psychrophilic bacterial phosphate-biofertilizers:A novel extremophile for sustainable crop production under cold environment. Microorganisms. 2021;9(12):2451.[CrossRef]

49.  Kumar V, Singh P, Jorquera MA, Sangwan P, Kumar P, Verma AK, et al. Isolation of phytase-producing bacteria from Himalayan soils and their effect on growth and phosphorus uptake of Indian mustard (Brassica juncea). World J Microbiol Biotechnol. 2013;29(8):1361-9.[CrossRef]

50.  Pal Roy M, Datta S, Ghosh S. A novel extracellular low-temperature active phytase from Bacillus aryabhattai RS1 with potential application in plant growth. Biotechnol Prog. 2017;33(3):633-41.[CrossRef]

51.  Wan W, Qin Y, Wu H, Zuo W, He H, Tan J, et al. Isolation and characterization of phosphorus solubilizing bacteria with multiple phosphorus sources utilizing capability and their potential for lead immobilization in soil. Front Microbiol. 2020;11:752.[CrossRef]

52.  Adhikari P, Jain R, Sharma A, Pandey A. Plant growth promotion at low temperature by phosphate-solubilizing PseudomonasSpp. from high-altitude Himalayan soil. Microb Ecol. 2021;82(3):677-87. [CrossRef]

53.  Thapa S, Li H, OHair J, Bhatti S, Chen FC, Nasr KA, et al. Biochemical characteristics of microbial enzymes and their significance from industrial perspectives. Mol Biotechnol. 2019;61(8):579-601.[CrossRef]

54.  Oh BC, Choi WC, Park S, Kim YO, Oh TK. Biochemical properties and substrate specificities of alkaline and histidine acid phytases. Appl Microbiol Biotechnol. 2004;63(4):362-72.[CrossRef]

55.  Oliveira Ornela PH, Guimarães LH. Purification and characterization of an alkalistable phytase produced by Rhizopus microsporus var. microsporus in submerged fermentation. Process Biochem. 2019;81:70-6.[CrossRef]

56.  Zhang R, Yang P, Huang H, Yuan T, Shi P, Meng K, et al. Molecular and biochemical characterization of a new alkaline b-propeller phytase from the insect symbiotic bacterium Janthinobacterium sp. TN115. Appl Microbiol Biotechnol. 2011;92(2):317-25.[CrossRef]

57.  Zhang R, Yang P, Huang H, Shi P, Yuan T, Yao B. Two types of phytases (histidine acid phytase and b-propeller phytase) in Serratiasp. TN49 from the gut of Batocera horsfieldi (Coleoptera) larvae. Curr Microbiol. 2011;63:408-15.[CrossRef]

58.  Soni SK, Magdum A, Khire JM. Purification and characterization of two distinct acidic phytases with broad pH stability from Aspergillus niger NCIM 563. World J Microbiol Biotechnol. 2010;26(11):2009-18.[CrossRef]

59.  Tan H, Mooij MJ, Barret M, Hegarty PM, Harrington C, Dobson AD, et al. Purification and characterization of a novel extracellular alkaline phytase from Aeromonas sp. J Microbiol Biotechnol. 2005;15(4):745-8. [CrossRef]

60.  Kumar V, Yadav AN, Verma P, Sangwan P, Saxena A, Kumar K, et al. -Propeller phytases:Diversity, catalytic attributes, current developments and potential biotechnological applications. Int J Biol Macromol. 2017;98:595-609. [CrossRef]

61.  Trivedi S, Husain I, Sharma A. Purification and characterization of phytase from Bacillus subtilis P6:Evaluation for probiotic potential for possible application in animal feed. Food Front. 2022;3(1):194-205.[CrossRef]

62.  Molina DC, Poisson GN, Kronberg F, Galvagno MA. Valorization of an Andean crop (yacon) through the production of a yeast cell-bound phytase. Biocat Agric Biotechnol. 2021;36:102116.[CrossRef]

63.  Bhavsar K, Khire JM. Current research and future perspectives of phytase bioprocessing. RSC Adv. 2014;4(51):26677-91.[CrossRef]

64.  Casey A, Walsh G. Identification and characterization of a phytase of potential commercial interest. J Biotechnol. 2004;110(3):313-22.[CrossRef]

65.  Rao DE, Rao KV, Reddy TP, Reddy VD. Molecular characterization, physicochemical properties, known and potential applications of phytases:An overview. Crit Rev Biotechnol. 2009;29(2):182-98.[CrossRef]

66.  Singh P, Kumar V, Agrawal S. Evaluation of phytase producing bacteria for their plant growth promoting activities. Int J Microbiol. 2014;2014(1):426483.[CrossRef]

67.  Hou X, Shen Z, Li N, Kong X, Sheng K, Wang J, et al. A novel fungal beta-propeller phytase from nematophagous Arthrobotrys oligospora:Characterization and potential application in phosphorus and mineral release for feed processing. Microb Cell Fact. 2020;19:84.[CrossRef]

68.  Ferreira RC, Tavares MP, Morgan T, da Silva Clevelares Y, Rodrigues MQ, Kasuya MC, et al. Genome-scale characterization of fungal phytases and a comparative study between beta-propeller phytases and histidine acid phosphatases. Appl Biochem Biotechnol. 2020;192:296-312.[CrossRef]

69.  Fu D, Li Z, Huang H, Yuan T, Shi P, Luo H, et al. Catalytic efficiency of HAP phytases is determined by a key residue in close proximity to the active site. Appl Microbiol Biotechnol. 2011;90:1295-302.[CrossRef]

70.  Soni SK, Khire JM. Production and partial characterization of two types of phytase from Aspergillus niger NCIM 563 under submerged fermentation conditions. World J Microbiol Biotechnol. 2007;23:1585-93.[CrossRef]

71.  Wang Y, Wang L, Zhang J, Duan X, Feng Y, Wang S, et al. PA0335, a gene encoding histidinol phosphate phosphatase, mediates histidine auxotrophy in Pseudomonas aeruginosa. Appl Environ Microbiol. 2020;86(5):02593-19.[CrossRef]

72.  Suleimanova A, Bulmakova D, Sharipova M. Heterologous expression of histidine acid phytase from Pantoea sp. 3.5. 1 in methylotrophic yeast Pichia pastoris. Open Microbiol J. 2020;14:179-89. [CrossRef]

73.  Ghahremani M, Plaxton WC. Phosphoprotein phosphatase function of secreted purple acid phosphatases. In:Pandey GK, editor. Protein Phosphatases and Stress Management in Plants. Cham:Springer;2020. 11-28. [CrossRef]

74.  Mehra P, Giri J. Purple acid phosphatases (PAPs):Molecular regulation and diverse physiological roles in plants. In:Pandey GK, editor. Protein Phosphatases and Stress Management in Plants. Cham:Springer;2020. 29-51. [CrossRef]

75.  Srivastava R, Parida AP, Chauhan PK, Kumar R. Identification, structure analysis, and transcript profiling of purple acid phosphatases under Pi deficiency in tomato (Solanum lycopersicum L.) its wild relatives. Inter J Biol Macromol. 2020;165:2253-66.[CrossRef]

76.  Merkx M, Averill BA. The activity of oxidized bovine spleen purple acid phosphatase is due to an Fe (III) Zn (II)'impurity'. Biochemistry. 1998;37(32):11223-31.[CrossRef]

77.  Funhoff EG, Bollen M, Averill BA. The Fe (III) Zn (II) form of recombinant human purple acid phosphatase is not activated by proteolysis. J Inorg Biochem. 2005;99(2):521-9.[CrossRef]

78.  Del Vecchio HA. Biochemical and Molecular Characterization of AtPAP25, a Novel Cell Wall-Localized Purple Acid Phosphatase Isozyme Upregulated by Phosphate-Starved Arabidopsis thaliana. Canada:Queen's University;2012.

79.  Tran HT, Hurley BA, Plaxton WC. Feeding hungry plants:The role of purple acid phosphatases in phosphate nutrition. Plant Sci. 2010;179(1-2):14-27.[CrossRef]

80.  Mukhametzyanova AD, Akhmetova AI, Sharipova MR. Microorganisms as phytase producers. Microbiology. 2012;81:267-75.[CrossRef]

81.  Rezende Graminho E. Purification and characterization of the phytase produced by Burkholderia sp. a13 isolated from the aquatic environment. 2015, Ph.D thesis, University of Tsukuba, 146.

82.  Yee PC, Chin SC, Chin YB, Vui LC, Abdullah N, Radu S, et al. Cloning of a novel phytase from an anaerobic rumen bacterium, Mitsuokella jalaludinii, and its expression in Escherichia coli. J Integr Agric. 2015;14(9):1816-26. [CrossRef]

83.  Corrêa TL, de Araújo EF. Fungal phytases:From genes to applications. Braz J Microbiol. 2020;51(3):1009-20.[CrossRef]

84.  Greppi A, Krych ?, Costantini A, Rantsiou K, Hounhouigan DJ, Arneborg N, et al. Phytase-producing capacity of yeasts isolated from traditional African fermented food products and PHYPk gene expression of Pichia kudriavzevii strains. Int J Food Microbiol. 2015;205:81-9.[CrossRef]

85.  Herrera-Estala AL, Fuentes-Garibay JA, Guerrero-Olazarán M, Viader-SalvadóJM. Low specific growth rate and temperature in fed-batch cultures of a beta-propeller phytase producing Pichia pastoris strain under GAP promoter trigger increased KAR2 and PSA1-1 gene expression yielding enhanced extracellular productivity. J Biotechnol. 2022;352:59-67.[CrossRef]

86.  Nezhad NG, Rahman RN, Normi YM, Oslan SN, Shariff FM, Leow TC. Isolation, screening and molecular characterization of phytase-producing microorganisms to discover the novel phytase. Biologia. 2023;78(9):2527-37. [CrossRef]

87.  Ariza A, Moroz OV, Blagova EV, Turkenburg JP, Waterman J, Roberts SM, et al. Degradation of phytate by the 6-phytase from Hafnia alvei:A combined structural and solution study. PLoS One. 2013;8(5):65062.[CrossRef]

88.  Yao MZ, Zhang YH, Lu WL, Hu MQ, Wang W, Liang AH. Phytases:Crystal structures, protein engineering and potential biotechnological applications. J Appl Microbiol. 2012;112(1):1-14.[CrossRef]

89.  Cangussu AS, Aires Almeida D, Aguiar RW, Bordignon-Junior SE, Viana KF, Barbosa LC, et al. Characterization of the catalytic structure of plant phytase, protein tyrosine phosphatase-like phytase, and histidine acid phytases and their biotechnological applications. Enzyme Res. 2018;2018(1):240698.[CrossRef]

90.  Ushasree MV, Shyam K, Vidya J, Pandey A. Microbial phytase:Impact of advances in genetic engineering in revolutionizing its properties and applications. Bioresour Technol. 2017;245:1790-9.[CrossRef]

91.  Balwani I, Chakravarty K, Gaur S. Role of phytase producing microorganisms towards agricultural sustainability. Biocat Agric Biotechnol. 2017;12:23-9.[CrossRef]

92.  Handa V, Sharma D, Kaur A, Arya SK. Biotechnological applications of microbial phytase and phytic acid in food and feed industries. Biocatal Agric Biotechnol. 2020;25:101600.[CrossRef]

93.  Kaur G. Microbial phytases in plant minerals acquisition. In:Sharma V, Salwan R, Al-Ani LKT, editors. Molecular Aspects of Plant Beneficial Microbes in Agriculture. Cambridge:Academic Press;2020. 185-94.[CrossRef]

94.  Mazid M, Khan TA. Khan, Future of bio-fertilizers in Indian agriculture:An overview. Int J Agric Food Res. 2015;3(3):10-23.[CrossRef]

95.  Bagyaraj DJ, Rangaswami G. Agricultural Microbiology. New Delhi:PHI Learning Pvt. Ltd.;2007.

96.  Kaur R, Kaur S. Exploration of phytate-mineralizing bacteria with multifarious plant growth-promoting traits. BioTechnologia (Pozn). 2022;103(2):99-112.[CrossRef]

97.  Yi Y, Li Z, Song C, Kuipers OP. Exploring plant-microbe interactions of the rhizobacteria Bacillus subtilis and Bacillus mycoides by use of the CRISPR-Cas9 system. Environ Microbiol. 2018;20(12):4245-60.[CrossRef]

98.  Joudaki H, Aria N, Moravej R, Yazdi MR, Emami-Karvani Z, Hamblin MR. Microbial phytases:Properties and applications in the food industry. Curr Microbiol. 2023;80(12):374.[CrossRef]

99.  El Ifa W, Belgaroui N, Sayahi N, Ghazala I, Hanin M. Phytase-producing rhizobacteria enhance barley growth and phosphate nutrition. Front Sustain Food Syst. 2024;8:1432599. [CrossRef]

100.  Suleimanova A, Bulmakova D, Sokolnikova L, Egorova E, Itkina D, Kuzminova O, et al. Phosphate solubilization and plant growth promotion by Pantoea brenneri soil isolates. Microorganisms. 2023;11(5):1136.[CrossRef]

101.  Mei C, Chretien RL, Amaradasa BS, He Y, Turner A, Lowman S. Characterization of phosphate solubilizing bacterial endophytes and plant growth promotion in vitroand in greenhouse. Microorganisms. 2021;9(9):1935. [CrossRef]

102.  Morales-Cedeño LR, del Carmen Orozco-Mosqueda M, Loeza-Lara PD, Parra-Cota FI, de Los Santos-Villalobos S, Santoyo G. Plant growth-promoting bacterial endophytes as biocontrol agents of pre- and post-harvest diseases:Fundamentals, methods of application and future perspectives. Microbiol Res. 2021;242:126612.[CrossRef]

103.  Berg G. Diversity of antifungal and plant-associated Serratia plymuthica strains. J Appl Microbiol. 2000;88(6):952-60.[CrossRef]

104.  Kamensky M, Ovadis M, Chet I, Chernin L. Soil-borne strain IC14 of Serratia plymuthica with multiple mechanisms of antifungal activity provides biocontrol of Botrytis cinerea and Sclerotinia sclerotiorum diseases. Soil Biol Biochem. 2003;35(2):323-31.[CrossRef]

105.  Ovadis M, Liu X, Gavriel S, Ismailov Z, Chet I, Chernin L. The global regulator genes from biocontrol strain Serratia plymuthica IC1270:Cloning, sequencing, and functional studies. J Bacteriol. 2004;186(15):4986-93. [CrossRef]

106.  Xue Y, Zhang Y, Huang K, Wang X, Xing M, Xu Q, et al. A novel biocontrol agent Bacillus velezensis K01 for management of gray mold caused by Botrytis cinerea. AMB Expr. 2023;13(1):91.[CrossRef]

107.  Correll DL. Phosphorus:A rate limiting nutrient in surface waters. Poult Sci. 1999;78(5):674-82.[CrossRef]

108.  Cao L, Wang W, Yang C, Yang Y, Diana J, Yakupitiyage A, et al. Application of microbial phytase in fish feed. Enzyme Microb Technol. 2007;40(4):497-507.[CrossRef]

109.  Caipang C, Dechavez RB, Amar MJ. Potential application of microbial phytase in aquaculture. ELBA Bioflux. 2011;3(1):55-66.

110.  Omogbenigun FO, Nyachoti CM, Slominski BA. The effect of supplementing microbial phytase and organic acids to a corn-soybean based diet fed to early-weaned pigs. J Anim Sci. 2003;81(7):1806-13.[CrossRef]

111.  Li MH, Robinson EH. Microbial phytase can replace inorganic phosphorus supplements in channel catfish Ictalurus punctatus diets 1. J World Aquac Soc. 1997;28(4):402-6.[CrossRef]

112.  Dipesh Debnath DD, Sahu NP, Pal AK, Kartik Baruah KB, Sona Yengkokpam SY, Mukherjee SC. Present scenario and future prospects of phytase in aquafeed-Review. Asian Australas J Anim Sci. 2005;18(12):1800-12.[CrossRef]

113.  Vucenik I, Shamsuddin AM. Cancer inhibition by inositol hexaphosphate (IP6) and inositol:From laboratory to clinic. J Nutr. 2003;133(11):3778S-4.[CrossRef]

114.  Irshad M, Asgher M, Bhatti KH, Zafar M, Anwar Z. Anticancer and nutraceutical potentialities of phytase/phytate. Int J Pharmacol. 2017;13(7):808-17.[CrossRef]

115.  Kananykhina O, Turpurova T. Phytase as a factor in phosphorus absorption. Grain Prod Mixed Fodders. 2025;25(2):19.[CrossRef]

116.  Greiner R, Konietzny U. Konietzny, phytase for food application. Food Technol Biotechnol. 2006;44(2):125-40.

117.  Park YJ, Park J, Park KH, Oh BC, Auh JH. Supplementation of alkaline phytase (Ds11) in whole-wheat bread reduces phytate content and improves mineral solubility. J Food Sci. 2011;76(6):C791-4.[CrossRef]

118.  Porres JM, Etcheverry P, Miller DD, Lei XG. Phytase and citric acid supplementation in whole-wheat bread improves phytate-phosphorus release and iron dialyzability. J Food Sci. 2001;66(4):614-9.[CrossRef]

119.  Palacios MC, Haros M, Sanz Y, Rosell CM. Phytate degradation by Bifidobacterium on whole wheat fermentation. Eur Food ResTechnol. 2008;226:825-31.[CrossRef]

120.  Jain J, Singh B. Characteristics and biotechnological applications of bacterial phytases. Proc Biochem. 2016;51(2):159-69.[CrossRef]

121.  Caransa A, Simell M, Lehmussaari A, Vaara M, Vaara T. A novel enzyme application for corn wet milling. Starch Stärke. 1988;40(11):409-11.[CrossRef]

122.  Vohra A, Satyanarayana T. Phytases:Microbial sources, production, purification, and potential biotechnological applications. Crit Rev Biotechnol. 2003;23(1):29-60.[CrossRef]

123.  Chen X, Xiao Y, Shen W, Govender A, Zhang L, Fan Y, et al. Display of phytase on the cell surface of Saccharomyces cerevisiae to degrade phytate phosphorus and improve bioethanol production. Appl Microbiol Biotechnol. 2016;100(5):2449-58.[CrossRef]

124.  Shetty JK, Paulson B, Pepsin M, Chotani G, Dean B, Hruby M. Phytase in fuel ethanol production offers economical and environmental benefits. Int Sugar J. 2008;110(1311):160-74.

125.  Kumar A, Chanderman A, Makolomakwa M, Perumal K, Singh S. Microbial production of phytases for combating environmental phosphate pollution and other diverse applications. Crit Rev Environ Sci Technol. 2016;46(6):556-91.[CrossRef]

126.  Chan GF, Gan HM, Ling HL, Rashid NA. Genome sequence of Pichia kudriavzevii M12, a potential producer of bioethanol and phytase. Eukaryotic Cell. 2012;11(10):1300-1.[CrossRef]

127.  Makolomakwa M, Puri AK, Permaul K, Singh S. Thermo-acid-stable phytase-mediated enhancement of bioethanol production using Colocasia esculenta. Bioresour Technol. 2017;235:396-404.[CrossRef]

128.  Eida MF, Nagaoka T, Wasaki J, Kouno K. Phytate degradation by fungi and bacteria that inhabit sawdust and coffee residue composts. Microbes Environ. 2013;28(1):71-80.[CrossRef]

129.  Al Mamun A, Rahman ST, Khan S. Harnessing Phytate for Phosphorus Security:Integrating Microbial and Genetic Innovations. 2025.[CrossRef]

130.  Sajidan, Wulandari R, Sari EN, Ratriyanto A, Weldekiros H, Greiner R. Phytase-producing bacteria from extreme regions in Indonesia. Braz Arch Biol Technol. 2015;58(5):711-7.[CrossRef]

131.  Irwan II, Agustina L, Natsir A, Ahmad A. Isolation and characterization of phytase-producing thermophilic bacteria from Sulili Hot Springs in South Sulawesi. Sci Res J. 2017;5:2201-796.

132.  Ghosh S, Goswami A, Ghosh GK, Pramanik P. Characterization of potent phytate solubilizing bacterial strains of tea garden soils as futuristic potent bio-inoculant. Int J Curr Microbiol App Sci. 2021;10(4):470-84.[CrossRef]

133.  Jorquera MA, Gabler S, Inostroza NG, Acuña JJ, Campos MA, Menezes-Blackburn D, et al. Screening and characterization of phytases from bacteria isolated from Chilean hydrothermal environments. Microb Ecol. 2018;75(2):387-99.[CrossRef]

134.  Gauchan DP, Pandey S, Pokhrel B, Bogati N, Thapa P, Acharya A, et al. Growth promoting role of phytase producing bacteria isolated from Bambusa tulda Roxb. rhizosphere in maize seedlings under pot conditions. J Nepal Biotech Assoc. 2023;4(1):17-26.[CrossRef]

135.  Hafsan H, Nurhikmah N, Harviyanti Y, Sukmawati E, Rasdianah I, Muthiadin C, et al. The potential of endophyte bacteria isolated from Zea mays L. as phytase producers. J Pure Appl Microbiol. 2018;12(3):1277-80. [CrossRef]

136.  Misra S, Semwal P, Pandey DD, Mishra SK, Chauhan PS. Siderophore-producing Spinacia oleracea bacterial endophytes enhance nutrient status and vegetative growth under iron-deficit conditions. J Plant Growth Regul. 2024;43(5):1317-30.[CrossRef]

137.  Sharma U, Kumari S, Sinha K, Kumar S. Isolation and molecular characterization of phytase producing actinobacteria of fruit orchard. Nucleus. 2017;60(2):187-95.[CrossRef]

138.  Qu LL, Peng CL, Li SB. Isolation and screening of a phytate phosphate-solubilizing Paenibacillus sp. and its growth-promoting effect on rice seeding. J Appl Ecol. 2020;31(1):326-32.

139.  Adhikari P, Pandey A. Phosphate solubilization potential of endophytic fungi isolated from Taxus wallichianaZucc. . Rhizosphere. 2019;9:2-9.[CrossRef]

140.  Motamedi H, Aalivand S, Varzi HN, Mohammadi M. Screening cabbage rhizosphere as a habitat for isolation of phosphate-solubilizing bacteria. Environ Exp Biol. 2016;14(4):173-81.[CrossRef]

141.  Sun X, Liu F, Jiang W, Zhang P, Zhao Z, Liu X, et al. Talaromyces purpurogenus isolated from rhizosphere soil of maize has efficient organic phosphate-mineralizing and plant growth-promoting abilities. Sustainability. 2023;15(7):5961.[CrossRef]

142.  Liu L, Li A, Chen J, Su Y, Li Y, Ma S. Isolation of a phytase-producing bacterial strain from agricultural soil and its characterization and application as an effective eco-friendly phosphate solubilizing bioinoculant. Commun Soil Sci Plant Anal. 2018;49(8):984-94.[CrossRef]

143.  Mittal A, Singh G, Goyal V, Yadav A, Aneja KR, Gautam SK, et al. Isolation and biochemical characterization of acido-thermophilic extracellular phytase producing bacterial strain for potential application in poultry feed. Jundishapur J Microbiol. 2011;4(4):273-82.

144.  Sharma B, Shukla G. Isolation, identification, and characterization of phytase producing probiotic lactic acid bacteria from neonatal fecal samples having dephytinization activity. Food Biotechnol. 2020;34(2):151-71. [CrossRef]

145.  Nuobariene L, Cizeikiene D, Gradzeviciute E, Hansen ÅS, Rasmussen SK, Juodeikiene G, et al. Phytase-active lactic acid bacteria from sourdoughs:Isolation and identification. Food Sci Technol. 2015;63(1):766-72. [CrossRef]

146.  Horii S, Matsuno T, Tagomori J, Mukai M, Adhikari D, Kubo M. Isolation and identification of phytate-degrading bacteria and their contribution to phytate mineralization in soil. J Gen Appl Microbiol. 2013;59(5):353-60. [CrossRef]

147.  Idriss EE, Makarewicz O, Farouk A, Rosner K, Greiner R, Bochow H, et al. Extracellular phytase activity of Bacillus amyloliquefaciens FZB45 contributes to its plant-growth-promoting effect. Microbiology. 2002;148(7):2097-109.[CrossRef]

148.  Kumar P, Dubey RC, Maheshwari DK. Bacillusstrains isolated from rhizosphere showed plant growth promoting and antagonistic activity against phytopathogens. Microbiol Res. 2012;167(8):493-9.[CrossRef]

149.  Hanif MK, Hameed S, Imran A, Naqqash T, Shahid M, Van Elsas JD. Isolation and characterization of a b-propeller gene containing phosphobacterium Bacillus subtilis strain KPS-11 for growth promotion of potato (Solanum tuberosum L.). Front Microbiol. 2015;6:583.[CrossRef]

150.  Patel KJ, Singh AK, Nareshkumar G, Archana G. Organic-acid-producing, phytate-mineralizing rhizobacteria and their effect on growth of pigeon pea (Cajanus cajan). Appl Soil Ecol. 2010;44(3):252-61.[CrossRef]

151.  Chanderman A, Puri AK, Permaul K, Singh S. Production, characteristics and applications of phytase from a rhizosphere isolated Enterobactersp. ACSS. Bioprocess Biosyst Eng. 2016;39(10):1577-87.[CrossRef]

152.  Li GE, Wu XQ, Ye JR, Hou L, Zhou AD, Zhao L. Isolation and identification of phytate-degrading rhizobacteria with activity of improving growth of poplar and Masson pine. World J Microbiol Biotechnol. 2013;29(11):2181-93. [CrossRef]

153.  Kumar D, Rajesh S, Balashanmugam P, Rebecca LJ, Kalaichelvan PT. Screening, optimization and application of extracellular phytase from Bacillus megaterium isolated from poultry waste. J Mod Biotechnol. 2013;2:46-52.

154.  Puppala KR, Naik T, Shaik A, Dastager S, Kumar R, Khire J, et al. Evaluation of Candida tropicalis (NCIM 3321) extracellular phytase having plant growth promoting potential and process development. Biocatal Agric Biotechnol. 2018;13:225-235.[CrossRef]

155.  Adhikari P, Pandey A. Bioprospecting plant growth promoting endophytic bacteria isolated from Himalayan yew (Taxus wallichiana Zucc.). Microbiol Res. 2020;239:126536.[CrossRef]

156.  Narayanan M, Suresh K, Al Obaid S, Alagarsamy P, Nguyen CK. Statistical optimized production of Phytase from Hanseniaspora guilliermondii S1 and studies on purification, homology modelling and growth promotion effect. Environ Res. 2024;252:118898.[CrossRef]

Reference

Article Metrics
196 Views 75 Downloads 271 Total

Year

Month

Related Search

By author names

Similar Articles

Evaluation of liquid formulations of Bt against gram pod borer, Helicoverpa armigera (Hubner) and spotted pod borer, Maruca vitrata (Geyer) in pigeonpea

G. V. Suneel Kumara, L. Vijaya Bhaskarb, Y. Satishc , S. J. Rehamand

Eco-friendly Industrial wastewater treatment: Potential of mesophilic bacterium, Pseudomonas putida (ATCC 49128) for hydrogen sulfide oxidation

Mani Malam Ahmad , Abd. Aziz Mohd Azoddein, Mohammed Saedi Jami

Field treatment of three wheat varieties with Trichoderma harzianum bioagent to control Anguina tritici

Nawres Abdulelah Sadeq Alkuwaiti, Ammar Amjad Aish, Saad Tareq Abdulmalak, Tariq A. Kareem, Mohammed Mahmood Sulaiman

Green synthetic photo-irradiated chitin-silver nanoparticles for antimicrobial applications

Navya Kumari Tenkayala,, Laxman Vamshi Krishna Kandala, Roopkumar Sangubotla, Rambabu Gundla, Subramani Devaraju

Biopolymer-based edible packaging: a critical review on the biomaterials, formation, and applications on food products

B. Leya, R. Shan Franklin, M. M. Pragalyaashree, A. Asha Monicka, D. Tiroutchelvame, C. Blessy, R. Freeda Blessie

Microbial biofertilizers: Pathways toward agricultural sustainability

Ajar Nath Yadav,

Plant growth-promoting Pseudomonas spp. from jasmine rhizosphere as a sustainable alternative to agrochemicals

Ramya Rai Mundala,, Raghavendra Rao Badkillaya

Isolation of phosphate solubilizing fungi from rhizosphere soil and its effect on seed growth parameters of different crop plants

Murali Mahadevamurthy, Thriveni M Channappa, Manjula Sidappa, Mythrashree S Raghupathi, Amruthesh K Nagaraj

Klebsiella pneumoniae VRE36 as a PGPR isolated from Saccharum officinarum cultivar Co99004

Gurvesh Bhardwaj, Rushabh Shah, Bhrugesh Joshi, Prittesh Patel

Screening and evaluation of PGPR strains having multiple PGP traits from hilly terrain

Teg Bahadur Singh, Vikram Sahai, Akbar Ali, Mrinalini Prasad, Arti Yadav, Preksha Shrivastav, Deepika Goyal, Prem Kumar Dantu

Identification and in-silico characterization of differentially expressed salt-induced proteins in the leaves of mangrove grass Myriostachya wightiana

Mathikani Kiran Kumar, B V Sandeep, Pola Sudhakar

Applications of bacterial endophytes and their advanced identification methodologies

R. Renugadevi, M. P. Ayyappadas, V. Subha Priya, M. Flory Shobana, K. Vivekanandhan

Seasonal effect on the diversity of soil fungi and screening for arsenic tolerance and their remediation

Dheeraj Pandey, Harbans Kaur Kehri, Ifra Zoomi, Shweta Chaturvedi, Kanhaiya Lal Chaudhary

Phosphate-Solubilizing Microorganisms for Agricultural Sustainability

Ajar Nath Yadav

Endophytic bacterial metagenomics and phosphate solubilization activities in an endemic legume Humboldtia brunonis Wall.

Ganesh V. Shendye, N. Thamizhseran

In silico modeling, docking of ThPON1-like protein, and in vitro validation of pesticide tolerance in Trichoderma harzianum

Archana Kumari, Krishna Sundari Sattiraju

Impact of Jeevamrut formulations and biofertilizers on soil microbial and chemical attributes during potato cultivation

Rudra Pratap Singh Gurjar, Dashrath Bhati, Shailesh Kumar Singh

Phosphate and potassium solubilizing Siccibacter colletis promotes wheat growth, yield, and nutrient uptake

Pawan Kumar, Sandeep Kumar, Parkriti Jhilta, Vikram Poria, Rajpaul Yadav, Surender Singh

Potential of bacteria from paddy fields rhizosphere with termite mounds ecosystems

Kiriya Sungthongwises, Sirinat Phumat, Sirikanlaya Hongkhammueang, Penkhae Rungrueng

Bacillus stercoris and Enterobacter quasihormaechei as phosphate-solubilizing bacteria: Isolation, characterization, and abiotic stress response

Shivani Tripathi, Charu Gupta, Mahendra Kumar Gupta

Isolation and selection of bacterial strains capable of degrading starch and accumulating polyphosphate from vermicelli production wastewater

Tam Ngoc Thanh Huynh, Nhi Yen Huynh, Hau Huu Tran, Long Bach Tran, Linh Hai Nguyen